How might we connect seniors living at home to their trusted communities, when they need help and support?

By 2050, 1 in 6 people globally will be over the age of 65.
According to the UN’s World Population Prospects: 2019 Revision, the population aged 65 and older is growing faster than any other age group—rising from 1 in 11 people in 2019 to a projected 1 in 6 by 2050.

As the senior population increases, I wanted to explore their needs, pain points, and what role technology might play in supporting them.

Challenge

The challenge was to explore what seniors need in their daily lives and identify how technology could meaningfully support their independence, comfort, and connection to community.
Guiding questions: 
  • What are the needs and challenges seniors face in their daily lives? 
  • How can technology be used to help and assist them? 

Outcome

I designed a mobile app prototype that connects seniors with trusted members of their own communities for help with daily tasks.

Approach

Meeting the community

To better understand seniors’ lived experiences, I connected with local church communities in Austin, Texas. I interviewed eight participants (5 female, 3 male), ages 66–75.

Research Goals

  • Understand the day-to-day challenges seniors face

  • Identify how, when, and why they use technology

  • Discover unmet needs and barriers

  • Evaluate pain points with existing digital tools

Excerpt from an interview

Key Takeaways

  • Independence is essential: Seniors actively look for services to help with daily tasks like lifting or errands, but often struggle to find suitable options.

  • Distrust in digital services: Many hesitate to use apps like Uber or TaskRabbit due to concerns about background checks or unfamiliarity.

  • Trust is local: Seniors feel most comfortable asking for help from people within their trusted communities (e.g., church groups).

  • Financial caution: Many worry about outliving their savings, which impacts their willingness to pay for services.

  • Preferred tools: Phones and tablets are favored over desktops, and voice control is appreciated due to declining motor skills.

Meet Mandy

To illustrate key behaviors and frustrations, I developed a persona based on the interviews. Mandy represents an older adult living independently who values connection, routine, and trusted relationships.

Defining the Problem

Based on insights from interviews, I generated over 20 “How Might We” questions. One insight stood out: seniors are open to using apps but only feel safe reaching out to people they already know. This insight led me to design a community-focused app concept.

How might we connect seniors living at home to their trusted communities when they need help and support?

Accessibility

There are not a lot of apps designed for seniors. Most of the apps are tools in order to help seniors to monitor their health or finances e.g. Pillboxie, Senior Savings, Sciddy. A lot of apps that are “recommended” for seniors don’t address the unique challenges seniors face using smartphone apps, since physical and cognitive abilities change with age.

What UI practices have been researched and tested so far?

  • Use minimal, high-contrast design

  • Avoid blue for key UI elements (due to color vision decline)

  • Add subtitles for all audio/video content

  • Pair icons with text to prevent confusion

  • Avoid slide-out menus

  • Always include a Back button

  • Let users adjust text size; use 16px minimum

  • Include breadcrumbs for easy navigation

  • Prefer touch interfaces over mouse interactions

  • Support voice control for motor accessibility

Storyboarding

Context Scenario

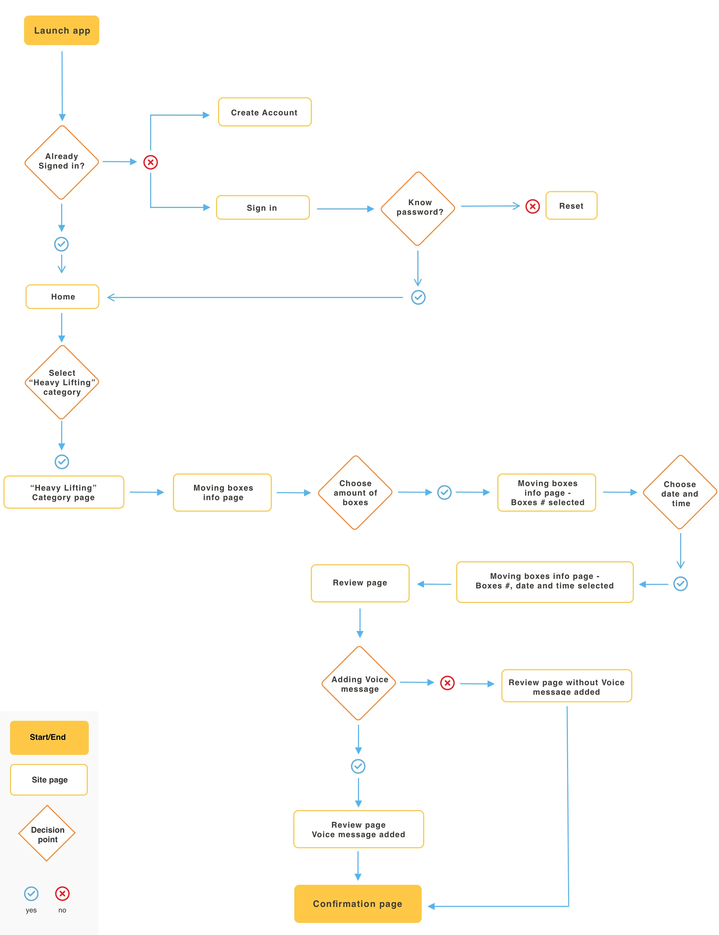
Meet Mandy and Charles. As lifting heavy objects becomes more difficult with age, they struggle to find someone to help. A friend from their church suggests using an app connected to their community.

Mandy needs help lifting boxes

One of the most common needs mentioned during interviews was help with heavy lifting. This flow shows how Mandy might use the app to request help moving boxes to the attic.

Low-Fidelity Wireframes

Design Decisions

  • Use minimal layout and large type

  • Avoid slide-out menus

  • Always include a Back button

  • Pair icons with text for clarity

  • Use breadcrumbs for orientation

  • Keep flows short and simple

  • Integrate voice functionality

Usability Testing

I built a rough prototype and tested it with two seniors. Each was asked to complete the task:

“You want to ask the community to help move four boxes on June 19 at 4:00 PM.”

Feedback:

“Flow is easy and intuitive.”

Observation:

Hesitation occurred when selecting date/time.

Decision:

Adjusted layout to center the copy and icon to make the icon the focal point.

High-Fidelity Wireframing: Let’s Add Some Color

Decisions:

  • High contrast colors

  • Avoid blue for key UI elements

  • Make calendar icon a focal point (from previous test feedback)

User Testing & Affinity Mapping: Did We Create Value?

I conducted usability tests with 7 participants (5 male, 2 female), ages 65–72.

Feedback:

  • Positive overall response

  • Selecting date/time and reset feature needs rework

  • Participants liked the concept

  • Requested ability to add community events (supporting findings that seniors enjoy being engaged)

Iterations: Considerations

  • Increase contrast on bottom navigation

  • Break up flows to reduce cognitive effort (e.g., setting date/time separately)

  • Make reset functionality for date/time more prominent

Learnings: Make It Fun

Conversations revealed that tech comfort levels vary widely, even within the same age group.

While some 66-year-olds were confident with apps, others felt unsure—but all shared a desire to learn, especially if it helps them stay active and connected.

The secondary research only scratched the surface. I'm eager to dive deeper and continue working on this concept app.

Previous case study
Next Case Study